From Challenge to Opportunity: An AI-Readable Cognitive Architecture for Engineering Projects

Case Study - Document Transformation

2024 Technology Innovation

1. Introduction

In civil and geotechnical engineering projects, critical information is rarely missing. The real issue lies in how that information is accessed and used in time. Technical reports, construction specifications, appendices, ground investigation results, and design memoranda can easily accumulate hundreds or even thousands of pages. While most of this content is valuable, it is often structured in a way that requires multiple readings to connect requirements, assumptions, and constraints.

In this context, the challenge is not simply "building an application" or "using a language model to read PDFs." The real challenge is identifying where production time and cognitive effort are actually lost and how that bottleneck can be transformed into an opportunity to improve both decision-making speed and technical quality.

This case study describes how an AI-readable cognitive architecture was designed and implemented to connect three key elements: the documentary challenge, a supporting technical architecture, and the resulting opportunity for more efficient and reliable engineering outcomes.

2. The challenge: extensive documents and cognitive bottlenecks

In practice, engineering teams frequently face situations such as:

  • Construction specifications spanning hundreds of pages, where special conditions, exceptions, and footnotes are scattered throughout the document.
  • Design and engineering reports combining background studies, design criteria, numerical modelling results, and extensive appendices with field and laboratory data.
  • Documents prepared to be comprehensive and traceable, yet too long to be fully assimilated by a single professional in a reasonable timeframe.

A typical project may involve more than 1,000 pages of documentation that must be understood, analysed, and considered during design, supervision, or quality control. However, dedicated personnel exclusively assigned to read and synthesise all this information are rarely available. The result is a clear cognitive bottleneck:

  • Reading and understanding the documentation requires more time than is realistically available.
  • Retaining and mentally cross-referencing all relevant information becomes difficult.
  • The risk of overlooking critical requirements, constraints, or assumptions increases.

Large Language Models (LLMs) offer a clear opportunity to support this process. They can assist with reading, summarising, comparing, and answering questions about complex documentation. However, to unlock this potential, a fundamental issue must first be addressed: how the information is presented to the model.

3. From problem to opportunity: architecture before tools

The guiding question was not "which programming language should be used?" but rather "what bridge is required between the documentation and the language model". In other words, how to move from:

  • a collection of extensive PDFs containing text, tables, images, and administrative noise,
  • to a structured, filtered, and machine-readable format,
  • that enables fast queries, traceable answers, and genuine decision support.

Based on this reasoning, an AI-readable cognitive architecture was defined with three main layers:

  1. Document layer: the original PDFs delivered as part of the project.
  2. AI-readable processing layer: a sequence of steps to convert, clean, and structure the information.
  3. Human–AI cognitive layer: a language-model-based assistant, configured with a specific role and rules, operating on the processed corpus.

Within this framework, software development is not the end goal, but a means to enable an architecture in which the AI performs the heavy lifting of information preparation, while the engineering team retains responsibility for interpretation and final decision-making.

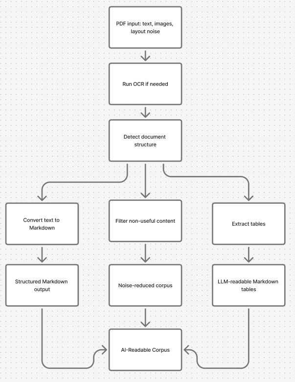
4. The role of the PDF → Markdown converter

A key component of the architecture was the development of a PDF → Markdown conversion tool, specifically designed to support interaction with language models. Instead of asking the model to process raw PDFs directly, the tool:

  • Ingests PDFs containing text, tables, images, and graphical elements.
  • Applies Optical Character Recognition (OCR) when scanned documents are involved.
  • Detects structural elements such as headings, lists, tables, and text blocks.
  • Converts the content into .md (Markdown) files, a plain-text yet structured format that is easy for both humans and LLMs to interpret.

Markdown provides several advantages:

  • It is simple and transparent.
  • It preserves document hierarchy, lists, and tables.
  • It enables logical segmentation of content into coherent sections.
  • It significantly reduces friction when integrating the corpus into LLM workflows.

The converter is not an isolated utility, but part of a broader processing pipeline that also manages images, tables, and document-level statistics.

5. Noise reduction and content relevance

A critical observation when working with full PDF documents is that a significant portion of their content is not relevant for production-level analysis. Typical examples include:

  • Standard templates and repetitive cover pages.
  • Company addresses, logos, and administrative footers.
  • Formatting elements with no technical value.

If this material is passed unfiltered to a language model, context efficiency is reduced and attention is diverted away from technically meaningful content.

For this reason, the conversion workflow included a deliberate noise-filtering stage, focusing on:

  • Design criteria and technical specifications.
  • Test results and key data tables.
  • Conclusions, recommendations, and normative references.

The resulting Markdown corpus represents a condensed, high-value version of the project knowledge base.

6. From AI-readable corpus to a specialised assistant

Once the documents were converted and filtered, an AI-readable corpus was established. On top of this corpus, a specialised language-model-based assistant was configured to support civil and geotechnical engineering tasks.

Two aspects proved essential:

  1. Role definition and behavioural rules:
    • Responses must be based exclusively on the provided documents.
    • Insufficient information must be explicitly acknowledged.
    • Unsupported extrapolations must be avoided.
    • Answers should follow clear technical structures where appropriate.
  2. Instruction design (prompt engineering):
    • Clarifying the reasoning behind each response.
    • Highlighting cross-references between document sections.
    • Adapting outputs to the required format (technical notes, summaries, or comparative tables).
    This instruction layer acts as a form of cognitive quality control, allowing engineers to assess whether an output is fit for purpose before it is incorporated into formal deliverables.

7. Outcomes: faster production and higher quality

The combination of PDF → Markdown conversion, content filtering, and a rule-based language-model assistant delivered improvements in both production efficiency and technical quality.

7.1 Production efficiency

  • Significant reduction in time required to locate specific information.
  • Ability to query large document sets and receive responses within seconds.
  • Rapid generation of structured drafts for further expert review.

7.2 Quality and traceability

  • Improved coverage of relevant document sections.
  • Enhanced cross-checking between different parts of reports.
  • Stronger justification of technical decisions through document-based evidence.

In practical terms, reviewing more than 600 pages of documentation was transformed into navigating a set of critical, traceable excerpts accessible through the assistant, without losing human oversight.

8. Process diagrams

Two vertical flow diagrams were developed to support this methodology:

  1. Figure 1 – Challenge / Architecture / Opportunity: illustrating the transition from documentary overload, through the AI-readable architecture, to improved decision-making outcomes.
  2. Figure 2 – PDF → Markdown Converter workflow: detailing each processing step from raw PDFs to a structured corpus ready for language-model interaction.

Both figures complement the case study narrative and serve as guidance for those wishing to replicate the methodology in other projects.

Figure 1 – Challenge / Architecture / Opportunity
Figure 2 – PDF → Markdown Converter workflow

9. Key lessons for engineering projects

  • Technology adoption should start from a clearly identified production and cognitive challenge.
  • An effective architecture matters more than individual tools.
  • The quality of the corpus provided to a language model directly affects the quality of its outputs.
  • Prompt engineering is a critical component of professional-grade AI usage.

10. Conclusion

The application of AI in engineering projects is not simply about access to a language model. It depends on how effectively the bridge between documentation and AI is designed. In this case, a documentary challenge was converted into an opportunity through an AI-readable cognitive architecture that integrates document conversion, noise reduction, knowledge structuring, and a rule-based assistant.

The experience demonstrates that it is possible to reduce production time while simultaneously improving decision quality and traceability. Allowing AI to handle the heavy processing work, while engineers retain interpretative control, is what ultimately turns complexity into advantage.

Interested in implementing this solution?

Contact our experts to discuss how this architecture can transform document management in your engineering projects.

Free Consultation

Other Case Studies

Explore more innovative GQS solutions

View All Case Studies