Casos de Estudio

Soluciones innovadoras en proyectos geotécnicos reales

Nuestros Casos de Estudio

Experiencias reales que demuestran nuestra expertise en soluciones geotécnicas

Arquitectura Cognitiva AI-Readable
2025 Tecnología & Innovación

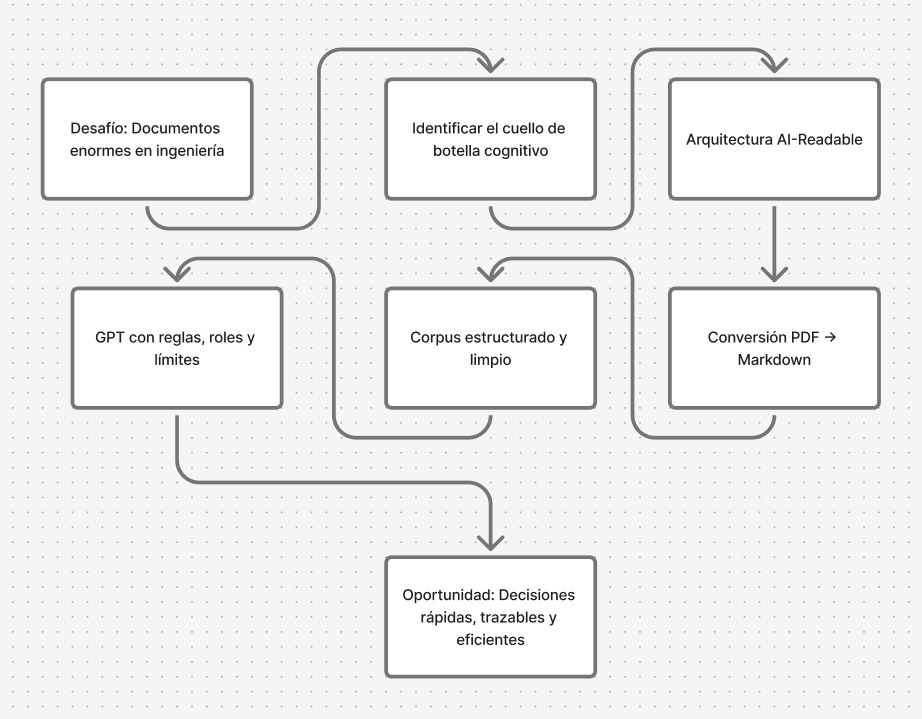
De Desafío a Oportunidad: Arquitectura Cognitiva AI-Readable en Proyectos de Ingeniería

Caso de estudio sobre la implementación de una arquitectura cognitiva AI-readable que transforma desafíos documentales en oportunidades de eficiencia en proyectos de ingeniería civil y geotécnica.

Próximamente Infraestructura Vial

Estudio de Estabilidad en Túnel Ferroviario Andino

Análisis geotécnico completo para la construcción de un túnel ferroviario en condiciones geológicas complejas de la cordillera andina, incluyendo modelación numérica y recomendaciones de diseño.

Próximamente
Próximamente Energía Renovable

Fundaciones para Parque Eólico en Zona Sísmica

Diseño y supervisión de cimentaciones profundas para aerogeneradores en una zona de alta actividad sísmica, considerando cargas dinámicas y condiciones del suelo.

Próximamente
Próximamente Minería

Gestión de Relaves en Mina a Cielo Abierto

Evaluación geotécnica y diseño de estructuras de contención para relaves mineros, incluyendo análisis de estabilidad de taludes y monitoreo estructural.

Próximamente